Ein „Röhrensklave“

Aktualisiert am: 14. Dez. 2025

Überlegungen

Das Platinchen der Treiberröhre so umzumodeln, um daraus etwas Brauchbares zu „basteln“ wurde schnell wieder verworfen. Das würde nur in eine wüste Frickelei enden. Also alles Neu.

Und was für eine Röhrenschaltung sollte implantiert werden? Auf keinenfall eine Super-Duper-Haste-nicht-gesehen-Schaltung. Irgendwas „altmodisches“. Nix Geheimnisvolles. Standfest und Langzeiterprobt. Irgendwas in Richtung Mullard, Williamson oder Dynaco (Hafler & Keroes).

Ja, ich weiss. Auch da gibt’s wunde Punkte – da man muss gar nicht lange suchen. Perfekt ist auch bei den alten Schaltungen nix. Das ist einerseits der Zeit geschuldet in der sie „entstanden“ (u.a. Hochohmigkeit), andererseits macht das die Röhrentechnik ja aus. Wer’s perfekt haben will, ist in der Röhrentechnik falsch. Und darf übrigens auch keine Schallplatten hören.

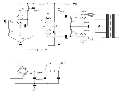
Ich entscheide mich für eine Adaption der Mullard 5-20 Schaltung. Das Netzteil des „Röhrensklave“ bietet hierfür gute Voraussetzungen.

Statt aber die hochohmige (und damit auch Brummempfängliche) EF86 soll die EF860 (EF800-Äquivalent) eingesetzt werden. Sie ist deutlich niederohimger, von Natur aus rauscharm und zudem ein steiler Zahn.

Auf klangtechnischen Tricksereien soll – wenn möglich – verzichtet werden.

Statt ECC83 im Phase Splitter soll’s eine Long Tailed Pair mit ECC82 werden. Unter diesen Voraussetzungen ist das die bessere Wahl.

Die Endröhren sollen in Class-A laufen – das kommt den klanglichen Vorstellungen des Neubesitzers auch entgegen. Kostet zwar Leistung – das war ohnehin nicht so wichtig. Dazu kommt, dass das Ganze ziemlich wartungsfrei funktioniert – was Ruheströme betrifft.

Gesagt – getan.

sklave-5

Besonderheiten

Der Lautstärkeregler hatte tatsächlich eine „Macke“. Das „blaue Alps“ war allerdings nicht so ohne weiteres zu montieren…

Das Bodenblech hat ein paar Lüftungslöcher bekommen. Zusammen mit den „natürlichen“ Lüftungsschlitzen oben sollte zumindest etwas Durchzug entstehen.

Das Ganze kommt tatsächlich ganz ohne Klang-Tricksereien aus. Insgesamt wurde neu verdrahtet, wobei das Prinzip der Stufenmasse zum Tragen kommt.

schaltplan

Statt der weissen Keramik-Röhrenfassungen (Noval) wurden Belton Micalex aus Korea verwendet. In diesen Fassungen muss man die Röhren fast schon mit sanfter Gewalt einstecken – sitzen danach aber bombenfest.

Statt 5881 kommen 6L6GC von Sovtek (6L6WXT) in’s Spiel, die mit etwa 50mA gefahren werden. Für Class-A und für diese Röhre eine „lauwarme“ Betriebsweise. In „Ultralinear“ bzw. „Distributed Load“ gefahren, werden rund 22W erzielt.

Warum 6L6GC? Allein nur wegen den Heizströmen (je 0,9A). Fraglich, ob der Netztrafo auch vier EL34 (je 1,5A) richtig „bedienen“ kann. Was für die 6L6GC moderat ist, da müsste sich eine 5881 schon etwas strecken. Zudem ist die 6L6GC leichter erhältlich als echte 5881.

Slave to the Rhythm

Am „Röhrensklave“ erinnert nur noch das Chassis.

Überraschend „selbstbewusst“ ist das Kerlchen geworden, wozu auch die Ausgangsübertrager ein gutes Stück beitragen. Dazu kommt der etwas freche Tetrodensound, der dem Klanggeschehen aber erst die Würze verleiht.

Das Ganze klingt „satt“ und kann „Tüttenfell“ oder „Klingeling“ im Ohr. Keine Spur von „Behäbigkeit“ und künstlichem Schmelz (ein Röhrenverstärker, der „schmelzig“ klingt, ist kaputt).

Last but not least: Brummt nicht, rauscht nicht. Das Kerlchen liefert einfach. Und das mit einer Schaltung aus den 1950’er-Jahren die – bis auf die logischerweise andere Röhrenbeschaltung – keine „Optimierung auf zeitgenössische Standards“ benötigt.

frihu

…hört gerne Musik. Über Röhrenverstärker. Musikrichtung egal. Ausser Jazz, Hip-Hop, House, Metal, Trash, Schlager, Volksmusik, Gangsta-Rap (noch schlimmer, wenn in Deutsch gebrüllt). Da krieg' ich ein Hörnchen. Autor der Bücher: Hören mit Röhren, Röhrenschaltungen und High-End Röhrenschaltungen. Artikel in hifi-tunes (Röhrenbuch 2): Bauteileauswahl für Röhrenverstärker und EL509 Single-Ended Röhrenverstärker im Selbstbau

Kommentare sind geschlossen.