Craftsmen 500

Aktualisiert am: 19. Apr. 2026

Der olle Williamson

Williamson (in aller Kürze jetzt) war zur damaligen Zeit in etwa das, was später Jean Hiraga in den 1980’er-Jahren, um nur mal einen Namen herauszupicken, werden wollte. Der kleine Unterschied: Hiraga war ein ewig Suchender, Willamson ein Macher (auch wenn nicht alles Gold war, was da glänzte).

Williamson Lieblingsröhre war zunächst die 807-Tetrode (ohne Beam), später die KT66 (mit Beam). Mit der hat er’s gehabt. KT66 – eine Spielart der Tetrode-6L6. Und die auch noch bevorzugt im Triodenmodus beschaltet. Nicht Leistung, sondern bestmögliche technische Voraussetzung schaffen – für eine möglichst unverfälschte Wiedergabe.

Um das zu erreichen, widersetzte er sich auch der aufkommenden Wattgeilheit und verzichtete, zugunsten besserer Messergebnisse, lieber auf eine Handvoll zusätzliches Watt.

Quasi im Vorbeigehen hat er noch das eine oder andere „Zaubermittelchen“ erdacht, um die Verstärkereigenschaft und damit die Wiedergabe zu verbessern. Kleiner Tipp: Das Filterchen (Höhenbedämfung) in der ersten Verstärkerstufe an der Anode… Seine Idee. Akustisch wirkt’s wie eine Tiefenanhebung. Die frequenzabhängige Gegenkopplung ist auch auf seinen Mist gewachsen. Muss mal gesagt werden.

williamsons-trick

Williamsons Marotte

Neben KT66 und Triodenmodus pflegte Williamson noch die Marotte, Elektrolytkondensatoren (Elkos) als des Teufels Werk zu betrachten. Im Netzteil – da liess sich das kaum vermeiden, aber nie nicht im eigentlichen Verstärkerzug, was heute ja eher „Standard“ ist.

Aus nicht näher bekannten Gründen verweigerte er sich auch zunächst den landsmännischen Pentoden-Produkten von Mullard (Philips).

Nun stand Williamson nicht allein auf weiter (britischer) Flur. Sein Mitstreiter in Sachen KT66 war ein gewisser Herr Walker (Genau. Der von Quad). Zusammen lieferten sie sich mit den US-Boys Hafler & Keroes (Ultralinear) mehr oder weniger scharfe Scharmützel (per Zeitschriftenartikel), wer das bessere „High Fidelity“ lieferte. Irgendwann akzeptierte Williamson die Ultralineartechnik als den besseren Weg und zog sich zurück…

„Echte“ Verbesserungen am Williamson-Konzept gab es schon recht früh. Vor allem erkannte man die Schwächen. Im Jahr 1956 beschrieb David Hafler, wie man einen Williamson-Verstärker in’s Ultralinear-Zeitalter bugsierte (pimpen würde man das heute nennen).

Wer Williamson bzw seine Arbeit etwas genauer kennen lernen möchte: Hier geht’s lang.

Ironie der Geschichte: Es dauerte nicht lange und Williamson erging es wie mit dem Begriff „Ultralinear“ (von Hafler & Keroes). Es gab viele Verstärker, die sich Williamson schimpften, nur war da – selbst von weitem – kein Williamson drin. Noch doller trieb und treibt man es heute noch mit „Ultralinear“ (99,8% ist’s ne „blöde“ Schirmgittergegenkopplung nach Alan Blumlein)…

Williamson auf USArt

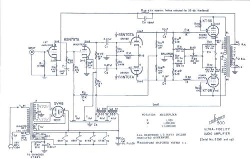
Diese Craftsmen sind nun nahezu eine exakte Kopie des Williamson-Verstärkers von 1949. Nahezu deshalb, weil die Amis kleine Änderungen am ursprünglichen Konzept vorgenommen haben. So beispielsweise das Filterchen an der Anode der ersten Verstärkerstufe. An der Wirkung ändert sich übrigens nix. Bei der Ami-Dimensionierung habe ich aber doch die Befürchtung, dass hier – besonders an moderne Lautsprechersysteme – zuviel Blubber-Wumms entsteht. Ich kenne doch den Faible der Amis…

craftsmen-schaltplan

Überhaupt die Tiefton-Wiedergabe: Die Craftsmen-Leute wiesen explizit daraufhin, dass man mit deren Verstärkern – so der Grundtenor – nur mit guten Lautsprechern auch eine excellente Tiefton-Wiedergabe erzielen kann. Hm… Warum muss man das überhaupt erwähnen?

craftsmen-tiefton

frihu

…hört gerne Musik. Über Röhrenverstärker. Musikrichtung egal. Ausser Jazz, Hip-Hop, House, Metal, Trash, Schlager, Volksmusik, Gangsta-Rap (noch schlimmer, wenn in Deutsch gebrüllt). Da krieg' ich ein Hörnchen. Autor der Bücher: Hören mit Röhren, Röhrenschaltungen und High-End Röhrenschaltungen. Artikel in hifi-tunes (Röhrenbuch 2): Bauteileauswahl für Röhrenverstärker und EL509 Single-Ended Röhrenverstärker im Selbstbau

Kommentare sind geschlossen.