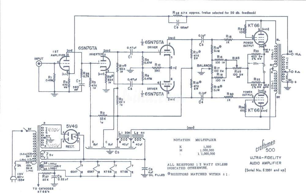
Craftsmen 500

Aktualisiert am: 19. Apr. 2026

Endabnahme

Den Symmetrieregler habe ich deaktiviert. Das geht auch ganz gut ohne (besonders aus Anwender-Sicht). Die fehlenden Widerstände müssen natürlich ausgeglichen werden. Heisst: Die Kathoden der Endröhren und sowie deren Gitterableitwiderstände bekommen einen festen Massebezug.

Zumal der Besitzer ein Organisationsgenie war und neben „echten“ 6SN7GT-B von Sylvania auch noch ebenso „echte“ KT66 von General Electric mit abgegeben hatte, die er unbedingt eingesetzt haben wollte. Stellen Sie sich nun mal vor, beim ersten Testlauf pfuscht nun Murphy dazwischen und der Symmetrieregler…

Ein zusätzlicher Entladewiderstand sorgt nun für eine zackige Entladung der Siebelkos und – zusammen mit den 6SN7GT-B – wird die anfängliche kritische Spannungshöhe (bedingt durch die noch nicht ganz betriebsbereiten KT66) auf weniger kritisch gedrosselt. Alle Spannungen befinden sich übrigens im Soll.

Nun denn. Nachdem die KT66 warm gelaufen sind, ergibt sich am angegebenen Messpunkt – nach ein bisschen BIAS-Justage – ein Spannungsabfall von 22V (anstatt den „vorgeschriebenen“ 21,8V – was schon damals Quatsch war. Als ob 0,2V Differenz in der Röhrentechnik eine Rolle spielen). Das entspricht schlussendlich ein Wert von rund 55mA pro KT66 in Class-A, also Kathoden-BIAS. Bei gut 440V an der Anode läuft sie damit à point.

Und weil die KT66 à point arbeiten, kommt es bei etwa 1,5V-Eingangspegel (1kHz) eben auch zu solchen Oskar-Bildern.

craftsmen-05

Besser habe ich Full Power bisher noch nicht erlebt. Full power heisst: Schrammt gefährlich nahe an 15 Watt vorbei.

craftsmen-05a

Die Überschwinger an der auf- und absteigenden Flanke… Tja, eigentlich kenne ich das nur von Tetroden, die auch als solche arbeiten dürfen. Angeblich ist das beim „echten“ Williamson nicht vorgekommen. Ich hab’s aber bei der neuzeitlichen „Oberklasse“ schon viel schlimmer gesehen. Wie auch immer: Es sollte nicht stören, da genau das auch einen „lebendigen Klang“ verspricht.

Sound of Craftsmen

Ich gebe zu, dass ich kein Freund vom Triodenmodus bin. Da hat man eine Röhre mit Turbolader (Schirmgitter) und legt den Turbo durch den Triodenmodus einfach still. Geht doch nicht. Ausserdem steht Triodenmodus – auch bei einer Tetrode – doch eher für einen Schmusi-Busi Klang der verzärtelten High-End „Hotwolee“…

Ausserdem hat mich die damalige Reklame bzw. das audiophile Heilsversprechen so was von Misstrauisch gemacht…

Wie man sich doch irren kann… Diese Craftsmen können an „echten Lautsprechern“ richtig liefern. In Echt, jetzt. Okay, nicht so rotzig-schlozig, wie wenn eine Beam Power Tetrode so richtig auf touren ist, aber selbst ich, als bekennender HiFi-Punk, komme nicht umhin, diese Craftsmen nun als einfach geile Verstärker zu bezeichnen.

Meinte auch meine staatlich anerkannte Tüttenfell-Testerin, die nach dem ausgiebigen Hör-Vergnügen doch etwas Probleme hatte, das Fell wieder geglättet zu bekommen.

Wer wegen der Bauteile rauschende oder klangliche Phobien bekommt: Tja, da empfehle ich einen Fachman, der sich dem Problem annimmt – womit ich nicht die Bauteile meine… Und überhaupt: Man muss sich schon gehörig überanstrengen, um an 93dB-Lautsprecher so etwas wie Rauschen hören zu wollen. Okay, nach 15 Minuten kann’s passieren, dass man Dinge hört, die man partout hören will… Egal.

Achja: Da wo’s nicht rauscht, brummt’s auch nicht. Wollt‘ ich nur angemerkt haben.
Wie sagte ich doch eingangs: Damals konnte man ja noch Röhre…

frihu

…hört gerne Musik. Über Röhrenverstärker. Musikrichtung egal. Ausser Jazz, Hip-Hop, House, Metal, Trash, Schlager, Volksmusik, Gangsta-Rap (noch schlimmer, wenn in Deutsch gebrüllt). Da krieg' ich ein Hörnchen. Autor der Bücher: Hören mit Röhren, Röhrenschaltungen und High-End Röhrenschaltungen. Artikel in hifi-tunes (Röhrenbuch 2): Bauteileauswahl für Röhrenverstärker und EL509 Single-Ended Röhrenverstärker im Selbstbau

Kommentare sind geschlossen.